编者按:新冠肺炎疫情防控期间,为贯彻落实习近平总书记关于坚决打赢疫情防控的人民战争总体战阻击战的重要指示,在学校统一部署下,18小说
全体教师一手忙“抗疫”,一手抓“教学”,克服重重困难,确保抗疫和教学两不误。从今天起,学院将陆续推出各系各专业教师的“抗疫”和“教学”故事,为疫情防控、教书育人积蓄和传递正能量,展示新时代环境人的精神风貌与责任担当。
《水文地质工程地质勘察方法》是18小说
水文与水资源工程、地下水科学与工程和环境工程专业的专业课,属于秭归专业实习前调查方法的课堂教学。2020年春季学期,共有两个教学班150余名学生参加学习。由于该课程建设有《环境地质调查思维与实战》的MOOC课程,在疫情期间采取了专属SPOC课程+直播的教学方法,同时,通过课下作业培养系统性、创新性思维,建立规范和规则意识。目前,已完成三周教学,总体上教学内容丰富、教学秩序良好。第一次课程作业汇报,同学们积极性高、交流讨论十分热烈。主讲教师柴波在微信朋友圈中分享了如下感言:
“2019年暑期,我们完成了三大实习基地野外素材采集,并在九、十月完成MOOC室内制作上线。突遇疫情,MOOC转SPOC实现线上线下教学。在居家学习期间,带着学生们思考未来工作的发展方向,讨论已经学过的课程如何转化为自己的知识,了解规矩和规则的重要性。昨天第一次作业汇报,一开始同学们很腼腆,第一个汇报后气氛热闹起来,大数据,人工智能,物联网,面向深地、深空、深海、深蓝的探测,勘查机器人,全球地质大数据库,同学们都有所提及,讨论也十分热烈。时常想,我们教的很多知识、技能可能已经远落后于时代,但能够独立思考,善于学习,那依然可以引领发展。期望每个学生都能收获属于自己的知识,理论、方法和技术就在那,只有遇到问题在自己脑海中生成其关联,并付诸于行动,它们才真正属于你”

柴波老师朋友圈发表的教学感想 SPOC的讨论区
一、课程进行时:用教与学的情与行投身这场“战疫”
“各位同学,开学时间未定,还是要啰嗦几句,居家期间学习不容懈怠。那么多医护人员、党员干部、社区志愿者在抗击新冠肺炎的一线,全国人民驰援武汉,保证了我们静好的学习环境。不出门、配合疫情防控是对社会的基本贡献,但我们是否能做的更多?唯有发奋努力,认真研学,让自己的未来能为社会作出更大的贡献。我们承担的每一个研究项目、正在撰写的论文,都应该倾其所能、广泛阅读,使出浑身解数,保证站在科学和技术的前列,做出来的东西能够给人以启发。……”这是任课老师与指导学生的交流。
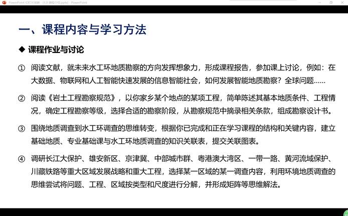
1月30日,学校发布了2020年春调整本科教学计划的通知,随之,纷繁复杂的在线教学平台及学习资料接踵而至,课程组也忙碌了起来,对学习通、慕课程、腾讯课堂、华为微课、群共享和腾讯会议室等多种在线教学工具进行了学习和讨论。考虑到前期在爱课程网站上建设有《环境地质调查思维与实战》的MOOC,但该课程集中在区域环境地质调查的知识点,缺少针对建筑场地、路桥工程等岩土工程勘察的相关知识。经过比较后,确定依托MOOC开设《水文地质工程地质勘察方法》专属SPOC课程,可以为本校学生添加缺少的教学内容。这样就形成了SPOC在线学习,网络直播(SPOC课内直播或腾讯会议室直播)导学、讨论和课下作业相结合的教学方案。在SPOC上为每一知识点都添加了足够的随堂练习及讨论题,作为课程需要掌握的基础知识。在导学环节,重点讲授基础地质调查、水工环地质调查和岩土工程勘察中思维转变的方法。课下需完成单元测试和四次课程大作业。

四次课程作业重点从创新性、规范性和系统性方面进行综合训练,并要求学生关心科技和社会发展
第一节课,学习水工环地质勘查的发展历史,介绍了我国区域发展战略和重大工程中遇到的专业难题。为了使同学们能够了解本专业的工作现状,在线授课时连线工作在中国铁路建设集团第一勘察设计院的校友罗锋,由他与学生们分享了目前正在参与川藏铁路工程勘察过程中的感悟,鼓励学生们关心国家需求、行业动态,激发学习兴趣。
前三周,除前期已在线发布的MOOC教学资源外,课程组自行录制了针对本专业的教学视频12个,围绕在线教学重新编写串讲课件29个。老师们,既是课件制作员,又是视频导演、播报员和裁剪师。OBS直播、Camtasia录制及剪辑等工具由陌生到娴熟。部分学生提到家中网络不好,直播卡顿,影响学习效果,授课老师在每次直播环节都不忘录制视频,在群内共享,用最节省流量的视频格式,勤俭持家。

SPOC课程录制的专属视频和课件
学生们在线学习,难免遇到网络不畅、资料匮乏等问题,在群内共享文献资料、电子版书籍等,保证了基本学习需求。第一次作业的课堂展示,部分同学缺少电脑无法制作PPT,老师鼓励学生利用身边的资源,在纸上绘制汇报文稿。
“我相信只要加强思考,肯定能够克服眼前的困难。未来实际工作中会遇到各种困难,都需要独立去思考和解决,没有人会提醒你该如何做,只要求完成既定目标,做好应对各种复杂环境的准备工作显得尤为重要。例如:防止资料丢失或损坏,要做好备份工作;路上交通,网络不畅,可以考虑提前录制好演练的音视频,转发同事同伴等;提前思考可能被问及的问题,做好回答答案;文本的校核等。希望同学们在此期间,除了学习知识外,调整心态,克服困难,锤炼能力,提升综合素质。很多一般性的课程知识我们能够通过查阅资料、baidu等获取,但这些综合能力是要自己强化练习的。”
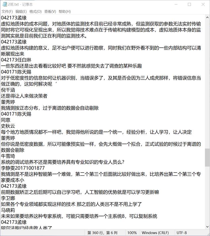
在这样的鼓舞下,学生们准备充分,展现了前述热烈汇报和讨论画面,第一次汇报,1次课共有180条学生间交流和讨论的词条。任课教师也将两个教学班汇报的视频制作为在线教学视频予以分享。



围绕水工环地质勘察未来发展方向汇报的截图

一节课180条交流与讨论的记录文本
虽然此次线上教学的老师都很年轻,但大家坚持教学研究和教学改革,强调思维训练、注重学生的能力培养。他们也是学院在三大实习基地的教学骨干,将实践教学和课堂教学有机融合,不断地完善着水工环地质调查的教学资源。教学思想形成,教学资源积累离不开经验丰富老教授的“传帮带”。

《环境地质调查思维与实战》MOOC的教学内容
二、有老周口店撑腰,初生牛犊不怕虎
2019年暑假,周口店实习基地正在组织18小说
师生座谈会,罗明明老师是18小说
实习队队长,他在与学生们分享实习感想:“周口店是地质工作者的摇篮,在座的师生都难忘周口店实习经历。艰苦朴素、求真务实的校训在这里传承,摇篮精神在这里延续,万军伟教授二十年如一日地在周口店带队实习,他曾经是柴波老师学生时代的带队老师,而柴老师又带我在此实习,今天我又将他们教会我的地质调查知识传授给在座的学生。正是有像万老师一样长期坚守周口店实习队的老教授,我才有信心带队实习,保证实践教学不走样、不缺项,才敢把周口店实习区水工环地质调查内容搬到网络上,展示给公众。”
《环境地质调查思维与实战》是2019年申报的本科教学工程项目,负责人为李小倩老师,课程团队均为年轻人,在2019年暑期完成了北戴河、周口店和秭归三大实习基地野外素材的采集,2019年12月制作完成并上线。
为什么要制作这个在线课程?得益于实习基地多名老师长期以来的思考,三大实习基地承担着不同层次的专业实习功能,体现着由基础地质到专业地质的递进演变。在学生最富求知欲的野外实践阶段,建立水、工、环地学工作的实践思维,将基础地质和环境地质教学相融合显得尤为重要。前期,柴波老师负责的本科教学工程项目《北戴河、周口店基础地质与环境地质相融合的实践教学模式研究》和湖北省教学研究项目,为教学模式转变打下了基础。这也萌生了利用上述教学研究成果制作MOOC的想法。在一次党支部会议上,几位年轻老师一拍即合,由环境地质系支部书记李小倩老师牵头申报MOOC建设项目,虽然团队成员都是环境地质调查的新兵,但他们不乏战胜困难、拓步前行的精神。

2018年万军伟老师在周口店带领青年老师拓展岩溶地质路线及室内教学

SPOC课程教学团队 在线教学知识点讨论会
项目批复后,几位年轻老师多次讨论,一个问题在他们心里萦绕,“环境地质调查涉及的范围异常广泛,我们几位年轻人能驾驭吗?”,大家一致认为应该请有经验的教授担任主讲,多年在周口店带队实习的万军伟老师是最好的人选。万老师放下繁忙工作,多次参加课程建设讨论,当课程知识点在多轮修改成型后,万老师说:“课程主讲老师还是由柴波担任!你们年轻人也该扛起教学的大旗了,我在后面支持大家,大胆去干!”这些鼓励使我们明白了青年人应有的担当,也有了强大的后盾。“有老周口店撑腰,我们初生牛犊不怕虎!”。
2019年暑期,在三大实习基地出现了一队扛着摄像机的业余剧组,老师们充当着业余导演、演员和布景师。
在北戴河实习基地,李小倩老师负责野外素材的拍摄组织。由于18小说
传统教学路线对海岸带地质环境调查的内容研究尚欠,她邀请中国地质调查局天津地质调查中心参加联合拍摄,也得到了河北省地矿局第八地质大队和自然资源部第一海洋研究所的大力支持。多方支持使海岸带地质环境调查、海底浅层剖面测量等内容在线上悉数呈现。祁士华教授作为老北戴河、邢新丽老师作为新队长,为北戴河野外教学路线录制提供了大量指导工作。
在周口店实习基地,万军伟教授经常和青年老师探讨如何在基础地质教学中,引导学生思考水工环地质问题,这一思想已经深深地刻在了几位年轻老师的脑海。2018年暑期,已经全面整理了实习区已有的教学资源,对上方山、石花洞等典型北方岩溶地质进行了拓展,前期工作保障了拍摄工作顺利开展。为了赶在学生进站前完成全部拍摄内容,罗明明老师回乡完成新婚仪式后,放弃应有的蜜月假期,即刻赶赴周口店实习队,承担起周口店MOOC录制和全院实习教学组织。拍摄期间顶着烈日、冒着细雨,全天开工。
在秭归实习基地,曾斌老师是资深实习队长,黄琨老师自学生时代就在该区域开展水文地质调查,如何把秭归如此之多的水工环地质素材,融入到MOOC影片之中是一件难题。地学院、地空学院和工程学院都建设有秭归实习路线在线教学资源,怎么做到不重复、又能有机融入MOOC知识体系,两位老师煞费苦心,最终提交了山区崩滑流地质灾害和岩溶区水文地质调查的实战大片。
12月,MOOC所有教学视频完成,王伟老师与爱课程网站负责人多次沟通,并承担了课程上线前的题库建设、资料发布等工作,确保了课程按期上线。

北戴河实习基地的新闻播报员 联合天津地质调查中心在海上勘测船拍摄

周口店实习基地冒雨拍摄 太平山南坡的最佳男演员

秭归基地岩溶区水文地质调查的人气导演 秭归基地拍摄阶段的杀青照

罗明明老师在黄院采石场展示天大地大 李小倩老师在北戴河播报
(这两个为GIF小动画,如果在微信程序无法播放,联系我提供院办图片)
三、耳语目染,调查思维养成记
如前所述,不清楚在科技日新月异的今天,现行水工环地质调查技术是否能够在学生走向工作岗位时适用,可以看到罗盘被电子罗盘取代、野薄被掌上机部分取代,空天地一体化调查技术全面覆盖,而我们实习基地的教学工具却十数年如一日。MOOC代表了先进的教学方法,在技术发展无法预知的情况下,为了让课程更贴近工作实际,课程团队通过强化调查思维,教授永恒不变的工作思路、方法和流程,学生们掌握环境地质调查的基本思维,就能够利用日新月异的技术达成调查目标。
此时,柴波、李小倩等几位老师想到周爱国教授为全国水工环地质调查人员培训会的讲授内容,几位老师也多次聆听周老师在不同场合对环境地质调查思维的论证。正是日常与周老师交流的耳语目染,形成了本课程理论篇所讲授的一条工作思路、一套工作方法和流程。这些思维不仅仅是课程内容,也映射到了教学的各环节,使课程团队能够积极地引导学生思考问题、指导学生建设系统的知识结构、鼓励学生树立正确的人生目标。
在学院大环境学科群下,建设融合水、土、气、生、环调查方法的课程是“三融合育人”和大类培养的教学改革方向,教学团队老师将不断开展教学研究,完善教学方案。